Bootstrap

ReCar

سامانه مدیریت مرکز اسقاط خودرو فرسوده

Mockup presentation

داشبورد مدیریت + ثبت اطلاعات + هر آنچه یک مرکز اسقاط نیاز داره

از لحظهٔ پذیرش خودرو و سند تا بازدید فنی، تأیید هزینه، ثبت نهایی و صدور گواهی اسقاط
همه‌چیز در یک نرم‌افزار

همراه شما در تمام مراحل با:

• گزارش‌های لحظه‌ای و ماهانه
• نمودارهای تحلیلی دقیق
• خروجی اکسل، پرینت و PDF با یک کلیک
• لاگ کامل تغییرات و امکان بازگشت به مراحل قبل

بدون کاغذ، بدون خطا، بدون اتلاف وقت

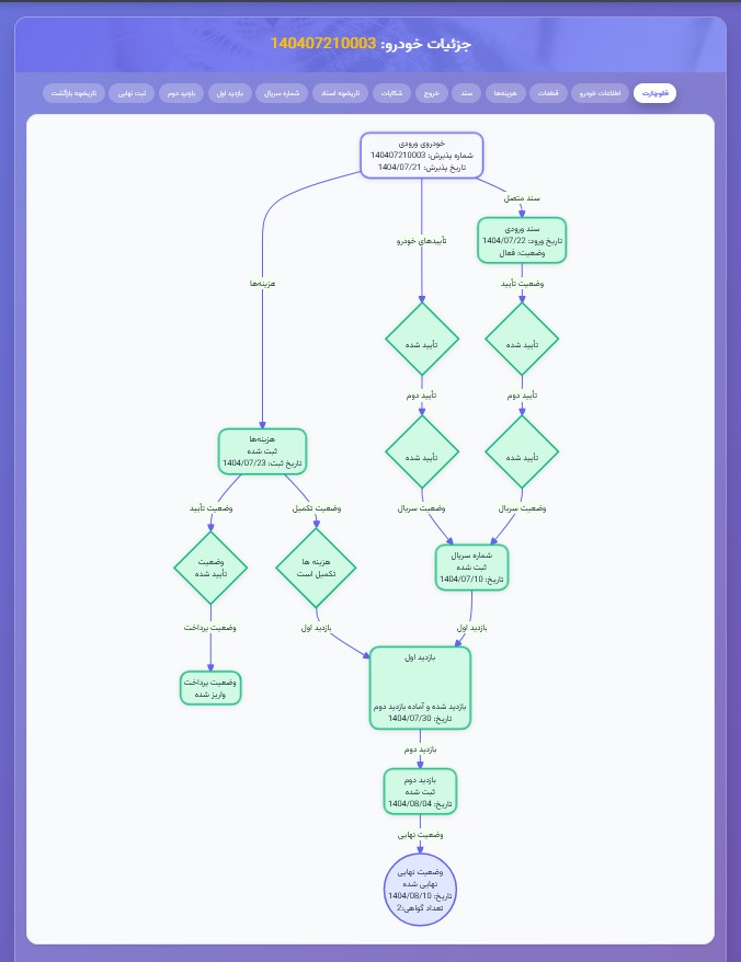
داشبورد سیستم اسقاط خودرو

شما مدیر این مجموعه هستین؟

نیاز به رصد دقیق مراحل هر خودرو دارین؟

می‌خواین با یک نگاه بدونید هر خودرو الان دقیقاً در چه مرحله‌ایه؟

  • پذیرش شده ولی سند نیومده
  • سند اومده ولی هزینه تأیید نشده
  • هزینه تأیید شده، آماده بازدید فنی
  • بازدید اول رد شده، منتظر رفع نقص
  • بازدید دوم انجام شده، آماده ثبت نهایی
  • گواهی اسقاط صادر شده

همه این اطلاعات با یک کلیک، در یک صفحه، لحظه‌ای

نمایش وضعیت لحظه‌ای خودروها

شما مدیر مالی یا حسابدار مجموعه اسقاط هستین؟

از نگهداری کوهی از رسید کاغذی، فاکتور و قبض خسته شدین؟
می‌خواین دقیقاً بدونید هر خودرو چقدر هزینه داشته و پول مشتری واریز شده یا نه؟

با سیستم ما دیگر نیازی نیست:
• دنبال رسید کاغذی بگردین
• هزینه‌ها رو دستی توی اکسل جمع بزنین
• مدام بپرسین «این خودرو پولش واریز شد؟»
  • محاسبه خودکار تمام جریمه‌ها و عوارض
  • تأیید دو مرحله‌ای هزینه توسط مدیر مالی
  • نمایش وضعیت پرداخت (واریز شده / نشده / ناقص)
  • تاریخچه کامل تمام تغییرات هزینه

حسابداری دقیق، بدون کاغذ، بدون خطا

دیگه لازم نیست برای هماهنگی با همکاراتون
واتساپ، تلگرام یا اینستا رو باز کنین!

پیام «این ماشین سندش اومد؟»، «هزینه‌ش تأیید شد؟»، «بازدیدش کیه؟»
دیگه توی انبوه چت‌ها گم نمی‌شه

با سیستم یادداشت داخلی ما:

  • یادداشت مستقیم روی همان خودرو/سند/هزینه
  • تگ کردن همکار (@نام‌کاربری)
  • دریافت نوتیفیکیشن لحظه‌ای در سیستم
  • پیوست فایل، عکس رسید، اسکن سند
  • تاریخچه کامل مکالمات روی هر رکورد
  • جستجوی سریع تمام یادداشت‌ها

همه چیز داخل سیستم، امن، مرتب و قابل جستجو
خداحافظی با گروه‌های شلوغ واتساپی

یادداشت‌گذاری داخلی روی خودرو

کاملا ریسپانسیو برای موبایل
در تمامی قسمت های سامانه

چک لیست های پارکینگ زیاد شده؟ نظم دادن به اونهاسخت شده؟

استفاده در موبایل:

  • پر کردن فرم چک لیست خودرو و قطعات در همان لحظه ورود
  • استفاده از دوربین موبایل برای ثبت تصاویر خودرو
  • در زمان بازدید ثبت ویدیو خودرو سنگین با دوربین موبایل
  • در ثبت سند و ثبت مدارک و حتی هزینه ها و رسید ها
  • ...

سامانه همیشه در جیب و دستان شما است

یادداشت‌گذاری داخلی روی خودرو